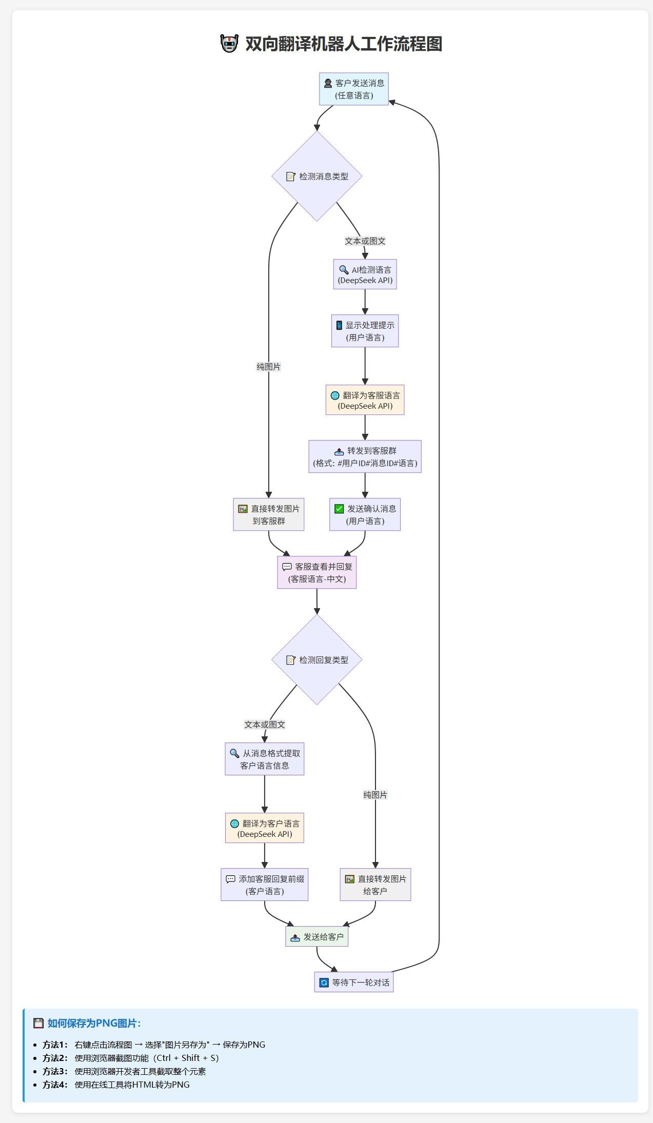
Telegram AI全自动翻译客服机器人源码/带视频搭建教程
本站致力于为软件爱好者提供国内外软件开发技术和软件共享,着力为用户提供优资资源。
本站提供的所有下载文件均为网络共享资源,请于下载后的24小时内删除。如需体验更多乐趣,还请支持正版。
我站提供用户下载的所有内容均转自互联网,如有内容侵犯您的版权或其他利益的,请编辑邮件并加以说明发送到站长邮箱,站长会进行审查之后,情况属实的会在三个工作日内为您删除。
小没源码网 » Telegram AI全自动翻译客服机器人源码/带视频搭建教程
本站提供的所有下载文件均为网络共享资源,请于下载后的24小时内删除。如需体验更多乐趣,还请支持正版。
我站提供用户下载的所有内容均转自互联网,如有内容侵犯您的版权或其他利益的,请编辑邮件并加以说明发送到站长邮箱,站长会进行审查之后,情况属实的会在三个工作日内为您删除。
小没源码网 » Telegram AI全自动翻译客服机器人源码/带视频搭建教程


